简体版| 繁体版
支持IPv6
当前位置:首页 > 政务公开 > 行政执法

中介机构从事会计代理记账业务审批操作规范

2012-09-08 16:58     来源:桂林市财政局
收藏 我要收藏 公共资源调用站点 文章分享
分享 微信
头条
微博 空间 qq
【字体: 打印

A073

中介机构从事会计代理记账业务审批操作规范

 

一、行政审批项目名称、性质

(一)名称:中介机构从事会计代理记账业务审批。

(二)性质:行政许可。

二、设定依据

中华人民共和国主席令24号,中华人民共和国第九届全国人民代表大会常务委员会第十二次会议于19991031日修订通过,自200071日起施行的《中华人民共和国会计法》第三十六条第一款:“各单位应当根据会计业务的需要,设置会计机构,或者在有关机构中设置会计人员并指定会计主管人员;不具备设置条件的,应当委托经批设立从事会计代理记账业务的中介机构代理记账。”

财政部《代理记账管理办法》(财政部令第27号)第三条:“申请设立除会计师事务所以外的代理记账机构,应当经所在地的县级以上人民政府财政部门批准”。

三、实施权限和实施主体

根据《代理记账管理办法》第三条规定,中介机构从事会计代理记账业务审批按属地管理原则,分别由自治区、地级市、县级财政主管部门负责实施。

四、行政审批条件

根据《代理记账管理办法》第四条规定,申请办理会计代理记账机构执业资格应当符合下列条件:

(一)3名以上持有会计从业资格证书的专职从业人员;

(二)主管代理记账业务的负责人具有会计师以上专业技术职务资格;

(三)有固定的办公场所;

(四)有健全的代理记账业务规范和财务会计管理制度。

五、实施对象和范围

在桂林市行政区域内申请设立除会计师事务所以外的代理记账机构。

六、申请材料

(一)代理记账资格申请报告原件(一式2份);

(二)机构的协议或者章程(原件、复印件各1份);

(三)专职从业人员身份证明、会计从业资格证书的复印件,主管代理记账业务的负责人还必须提供会计师以上专业技术职务资格的证明材料的复印件(各一式2份);

(四)主管代理记账业务的负责人、持有会计从业资格证书的专职从业人员在代理记账机构专职从业的书面承诺(原件2份);

(五)办公地址及办公用房产权或者使用权证明(复印件2份、并提供原件予以核对,核对后原件退回);

(六)代理记账业务规范和财务会计管理制度(原件2份);

(七)工商行政管理部门核准机构名称的有关材料(复印件2份、并提供原件予以核对,核对后原件退回)。

七、办结时限

1.法定办结时限:20个工作日。

2.承诺办结时限:10个工作日。

八、行政审批数量

无数量限制。

九、收费项目、标准及依据

不收费。

十、咨询、投诉电话

咨询电话:2800063

投诉电话:2888703

 

 

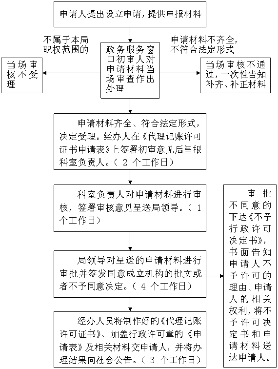
附件:1.行政审批流程图

2.申请书示范文本


附件1

中介机构从事会计代理记账业务审批流程图

(法定办结时限20个工作日;承诺办结时限10个工作日)

 
 
 

 

 


附件2

 

 

代理记账资格申请报告

 

XXXX(财政机关名称):

      我们拟申请取得会计代理记账资格,设立  XXXX     代理记账机构,拟设立的该机构为  XXXX  组织形式,注册资金 XXX  (或现已设立  XXXX(机构全称),组织形式为XXXX,注册资本XXX),主管代理记账业务的负责人为 XXX  ,专职从业人员有XX 名。办公场所位于XXXXXXX ,通讯地址为XXXXXXXXXXX ,邮编XXXXXX ,联系电话为 XXXXXXX  

我们保证代理记账资格申请报告所附的全部材料及内容属实。

 

 

 

 

                         全体股东或合伙人签名

 

 

二○        

 

 

 

 

 

 

 

 

 

 

 

 

代理记账机构从业人员情况表

                          代理记账机构(拟设立或已设立)

 

序号

姓名

职务

 

会计从业资格

证书编号

会计专业技术职务

资格及编号

是否专职人员

(专职/兼职)

人事档案存放单位

 

1

 

 

XXX

 

 

XX

 

XXXXXX

 

XXXXXXXXX

 

XX

 

XXXXX

 

2

 

 

XXX

 

 

XX

 

XXXXXX

 

XXXXXXXXX

 

XX

 

XXXXX

 

3

 

 

XXX

 

 

XX

 

XXXXXX

 

XXXXXXXXX

 

XX

 

XXXXX

 

4

 

 

XXX

 

 

XX

 

XXXXXX

 

XXXXXXXXX

 

XX

 

XXXXX

 

5

 

 

XXX

 

 

XX

 

XXXXXX

 

XXXXXXXXX

 

XX

 

XXXXX

 

 

 

 

 

 

 

承诺:本人保证专职在                  代理记账机构从事代理记账业务。

 全体专职从业人员签名:

 

   代理记账机构负责人签名:                   

 

 

注:“职务”指在该代理记账机构担任的职务,分为“负责人”和“专职从业人员”两类。

文件下载:

关联文件: